Skip to Main Content
Applications & Forms
City Council
Boards & Commissions
City Departments
Community
Home
City Departments
Administration
Human Resources
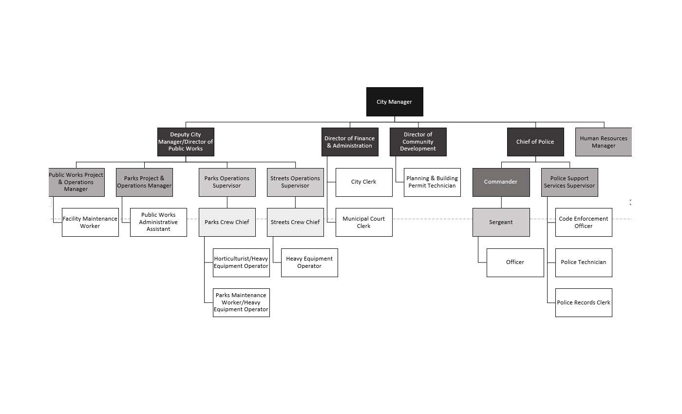
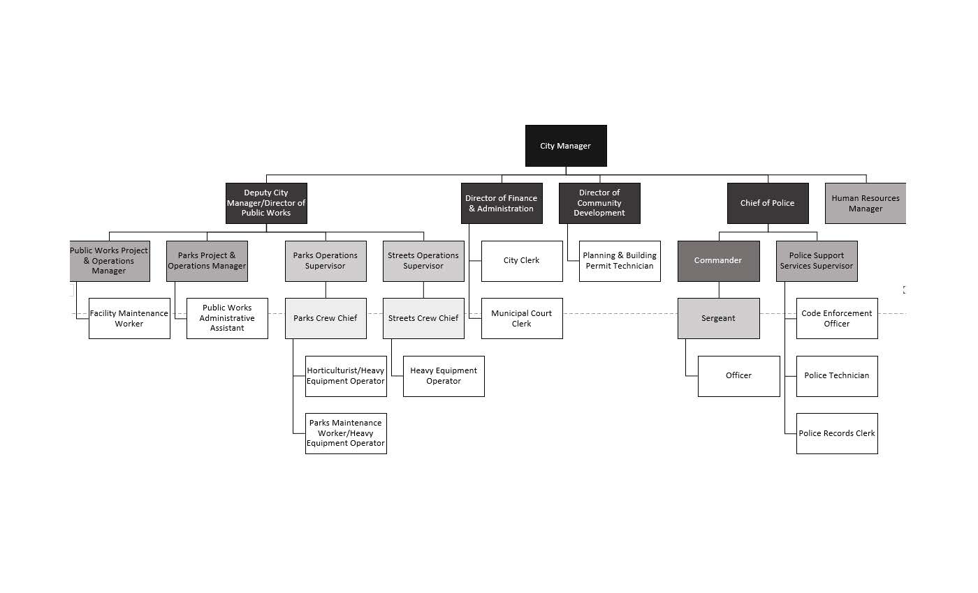
Organizational Chart
Organizational Chart
Organizational Chart
Loading
Loading
Arrow Left
Arrow Right
[]
Slideshow Left Arrow
Slideshow Right Arrow